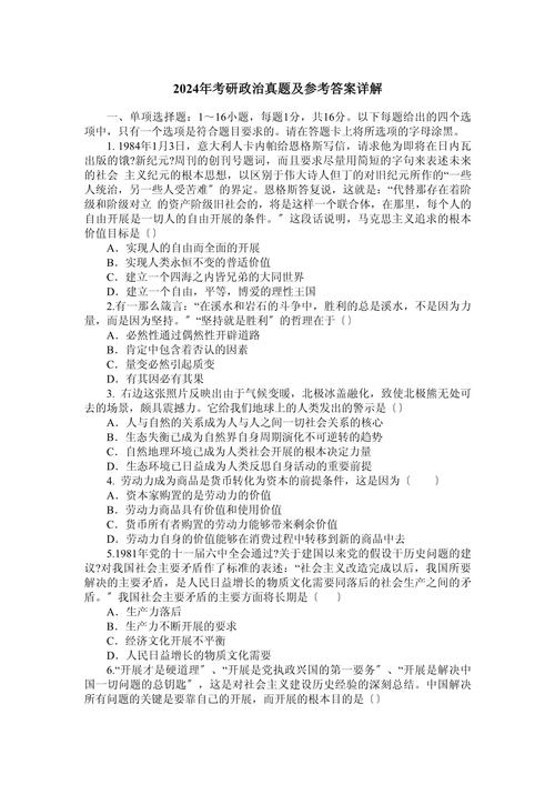
考研政治分析题的答题字数是考生普遍关心的问题,这不仅关系到答题时间的分配,更直接影响得分效果,从历年考试要求和阅卷标准来看,分析题的答题字数并非固定不变,但需要兼顾内容深度与篇幅合理性,通常每道分析题建议控制在400-600字左右,具体需根据题目分值和设问灵活调整。

分析题的分值决定了答题的基本框架,考研政治分析题共5道,每题10分,总分50分,每道题通常包含2-3个小问,设问形式包括“是什么”“为什么”“怎么办”等类型,若题目要求“结合材料分析原因并提出对策”,则原因分析和对策建议需分别展开,每部分约200-300字;若题目要求“阐述理论依据并说明现实意义”,则理论部分需准确,联系实际部分需具体,总字数不宜超过600字,过少的字数可能导致要点遗漏,影响得分;过多的字数则可能因冗长导致重点不突出,甚至超出答题区域。 的逻辑结构与字数分配密切相关,分析题的核心是“踩点给分”,即答案需包含关键知识点和逻辑层次,以“为什么”类问题为例,建议采用“总-分-总”结构:开头用1-2句话概括核心观点(约50字),中间分2-3个层次展开,每个层次先理论后材料,理论部分引用教材原理(如马克思主义基本原理、毛泽东思想等),材料部分结合题干信息(约150-200字/层),结尾总结升华(约50字),分析“为什么说改革开放是决定当代中国命运的关键抉择”,可从历史必然性(理论:社会发展规律;材料:改革开放以来的成就)、现实必要性(理论:主要矛盾转化;材料:新发展阶段需求)、世界意义(理论:中国式道路;材料:全球治理贡献)三个层面展开,每层约150字,总字数控制在450字左右。
答题语言的精炼性与字数直接相关,分析题需避免口语化表达,使用学术化、规范化的术语,同时避免重复啰嗦,回答“如何理解‘人民至上’是马克思主义的本质要求”时,可直接点明“人民至上是唯物史观的基本观点”“是中国共产党的根本立场”等核心论点,再结合材料中的民生政策、脱贫攻坚案例等具体说明,而非空泛议论,若语言精炼,即使500字也能覆盖要点;若堆砌辞藻,即使800字也可能偏离重点。
从阅卷实践来看,阅卷老师更关注答案的“关键词”和“逻辑链”而非字数,在“唯物辩证法的矛盾分析法”相关题目中,是否准确写出“矛盾的普遍性与特殊性”“主要矛盾与次要矛盾”“矛盾的主要方面与次要方面”等核心概念,并正确联系材料分析,比单纯追求字数更重要,建议考生在备考时注重知识点的精准记忆和答题逻辑的训练,而非机械背诵长篇答案。
为更直观展示字数分配,以下以一道典型的“分析原因+提出对策”类题目为例,说明答题框架与字数建议:

| 答题模块 | 字数建议 | 内容要点 |
|---|---|---|
| 开头总述 | 50-80字 | 概括核心观点,如“材料中现象的原因在于A、B、C,需从D、E方面解决” |
| 原因分析(理论) | 100-150字 | 引用相关理论,如“根据马克思主义认识论,实践是检验真理的唯一标准” |
| 原因分析(材料) | 100-150字 | 结合材料细节,如“材料中某案例反映出制度不完善、执行不到位等问题” |
| 对策建议(理论) | 80-120字 | 提出理论指导下的措施,如“应坚持系统观念,完善顶层设计” |
| 对策建议(具体) | 80-120字 | 结合实际提出可操作方案,如“建立监督机制、加强宣传教育” |
| 结尾总结 | 50-80字 | 强调重要性,如“只有多措并举,才能实现目标” |
总字数约460-700字,可根据题目设问增减模块,若题目侧重理论阐述(如“阐述习近平新时代中国特色社会主义思想的精髓”),则理论部分可扩展至300字,材料分析部分精简至100字;若题目侧重案例分析(如“结合某改革案例说明方法论意义”),则材料分析部分可增加至200字,理论部分保持150字左右。
需注意答题区域的限制,考研政治答题卡每道分析题的答题区域约1页A4纸(800字以内),若字数过多可能导致内容写不下,或因排版拥挤影响阅卷,建议平时练习时用答题卡模拟书写,控制每道题的篇幅,确保在有限空间内清晰呈现逻辑层次和核心要点。
相关问答FAQs
Q1:分析题写不满400字是否会影响得分?
A:不一定,若答案虽字数较少但逻辑清晰、要点准确且覆盖核心知识点,仍能获得高分,若题目要求简述某个理论的核心内涵,用200字精准概括定义、特征和意义即可,但需注意,若题目要求“结合材料分析”,则必须引用材料内容,否则即使理论正确也可能因脱离材料失分,关键在于“答到点上”而非“堆砌字数”。
Q2:分析题超过600字是否会因冗长扣分?
A:一般情况下不会直接扣分,但可能因重点不突出或时间分配不当影响整体得分,若答案超过600字,需检查是否存在重复表述、无关内容或逻辑混乱,若某段分析已清晰阐述观点,后续又用不同语言重复,则属于冗余,建议在答题时先列提纲,确保每个段落有明确目的,避免无意义的扩展,阅卷时老师更关注关键词和逻辑链条,而非字数总量。

