2025年国家公务员考试作为年度规模较大的公职类招录考试,其招录人数一直是考生关注的焦点,当年国考招录工作由公务员主管部门统一组织,涉及中央机关及其直属机构,涵盖多个系统与层级,为应届毕业生和社会人员提供了大量就业机会,从整体数据来看,2025国考计划招录人数较往年保持稳定,具体招录规模、系统分布及特点等信息,对考生备考具有重要指导意义。

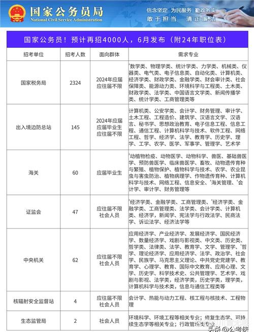
2025国考招录总人数为14590人,这一数据相较于2025年的28533人有所下降,但整体招录岗位仍覆盖全国各省份及重点区域,满足不同考生的报考需求,从招录单位性质划分,中央党群机关招录人数较少,主要集中在党的机关、人大机关、政协机关等,总计约200余人;中央国家行政机关招录人数较多,包括外交部、发改委等核心部门,招录规模达3000余人;中央国家行政机关直属机构和派出机构是招录主力,如税务、海关、铁路公安等部门,合计招录人数超过11000人,占总招录数的75%以上,这类岗位通常面向基层,对工作经验要求较低,成为应届毕业生的主要报考方向。
从招录系统分布来看,税务系统是绝对的主力军,2025年计划招录人数超过8000人,占总招录数的55%,岗位主要集中在各省、市、县(区)税务局,涵盖综合管理、行政执法等职位,专业要求以经济学、法学、计算机类为主,其次是海关系统,招录约1500人,岗位集中在沿海及沿边海关,涉及监管、查验、旅检等方向,对考生的外语能力有一定要求,铁路公安系统招录约1200人,岗位分布在全国各铁路公安局,主要职责为铁路沿线治安管理及刑事侦查,要求考生具备体能测试条件,海事、统计局、银保监会等部门也有一定规模的招录,其中银保监会及证监会的专业类岗位对金融、法律等专业背景要求较高,竞争相对激烈。
从报考条件分析,2025国考对应届毕业生的招录比例持续保持高位,约占总招录数的70%,其中面向“应届高校毕业生”的岗位超过10000个,包括当年毕业的本科生、硕士研究生及博士研究生,这一政策为缓解应届生就业压力提供了有力支持,在学历要求方面,本科学历可报考的岗位占比达85%,硕士及以上学历岗位占比约12%,专科及以下岗位占比不足3%,主要集中在偏远地区或特殊技能岗位,专业需求上,经济学类、管理学类、法学类、计算机类四大类专业岗位占比超过60%,其中会计学、财务管理、汉语言文学、计算机科学与技术等专业需求量最大,而哲学、历史学等冷门专业岗位相对较少,多集中在党群机关或科研单位。
地域分布方面,2025国考招录岗位覆盖全国31个省(自治区、直辖市),其中北京、广东、江苏、浙江等经济发达地区招录人数较多,分别招录约1200人、1000人、900人、800人,这些岗位主要集中在海关、税务、金融监管等部门,工作环境及薪资待遇具有一定吸引力,中西部地区如河南、四川、湖南等省份招录人数也较多,均在600人以上,岗位以基层税务、公安为主,部分岗位面向本地户籍或生源考生,竞争压力相对较小,新疆、西藏等边远地区也有一定数量的招录岗位,部分岗位设置“艰苦边远地区职位”定向招录,且放宽学历、专业等限制,并提供相应的优惠政策。

2025国考的招录特点还体现在对基层工作经历的要求上,约30%的岗位明确要求“具有2年以上基层工作经历”,这些岗位主要集中在中央部委、直属机关及部分省级机关,职位层级较高,对考生的综合能力要求较强,少数民族语言岗位、残疾人岗位等特殊群体招录政策也继续实施,其中少数民族语言岗位主要分布在新疆、内蒙古、西藏等地区,要求考生掌握相应少数民族语言及汉语双语能力;残疾人岗位则面向符合体检标准的残疾人考生,提供平等就业机会。
从考试竞争情况来看,2025国考报名人数突破130万,平均竞争比约为9:1,部分热门岗位竞争激烈,如“国家统计局广东调查总队业务处室科员一”岗位竞争比达到3447:1,而部分偏远地区岗位则出现“零报考”现象,反映出考生在岗位选择时更倾向于地域、待遇、发展前景等因素,笔试科目包括《行政职业能力测验》和《申论》,部分岗位还需参加专业科目考试,如银保监会、证监会等金融监管部门,以及外交部、商务部等涉外语岗位,专业科目的设置进一步提升了岗位匹配度。
总体而言,2025国考招录人数虽然较前一年有所下降,但通过优化招录结构、扩大应届生比例、向基层及重点地区倾斜等措施,仍为考生提供了多样化的选择,考生在报考时需结合自身专业、学历、地域偏好及职业规划,合理选择岗位,同时注重提升笔试及面试能力,以提高上岸几率。
相关问答FAQs

-
问:2025国考中,应届毕业生可以报考哪些类型的岗位?
答:2025国考对应届毕业生的招录支持力度较大,可报考岗位包括三类:一是“应届高校毕业生”定向岗位,这类岗位仅限当年毕业的考生报考,占比超过总招录数的60%;二是“不限工作经历”岗位,对应届生和社会人员开放,但应届生可优先报考;三是“基层服务项目人员”岗位,如“三支一扶”“大学生村官”等服务期满且考核合格的应届生也可报考,部分边远地区或特殊岗位(如少数民族语言岗位)对应届生的学历、专业要求有所放宽,为应届生提供了更多机会。 -
问:2025国考中,哪些系统的招录人数最多?竞争情况如何?
答:2025国考招录人数最多的系统是税务系统,计划招录8000余人,占总招录数的55%,岗位主要集中在各省税务局,竞争比约为15:1,其中热门省份(如广东、江苏)的税务岗位竞争激烈,部分岗位竞争比超过50:1;其次是海关系统,招录1500余人,竞争比约为10:1,沿海海关岗位因地域优势竞争较高;铁路公安系统招录1200余人,需参加体能测试,竞争比约为8:1,总体来看,税务、海关等系统因招录基数大,是考生报考的主要方向,但需结合自身条件合理选择,避免盲目扎堆。
