2025年考研报名时间是考生备考过程中需要重点关注的信息,这一年的考研报名工作延续了往年网上报名与现场确认相结合的方式,具体时间安排和流程对考生顺利报名至关重要,根据教育部相关部门的通知,2025年全国硕士研究生招生考试报名工作分为网上报名和现场确认两个主要阶段,整体时间安排较为紧凑,考生需提前了解并做好准备。

网上报名是考研报名的第一步,也是关键环节,2025年考研网上预报名时间为2025年9月25日至9月28日,主要面向应届本科毕业生,这一阶段的报名与正式报名具有同等效力,考生可提前熟悉报名流程,减少正式报名时的操作失误,正式网上报名时间为2025年10月10日至10月31日,每天9:00至22:00开放,所有考生(包括应届生和往届生)均需在此时间段内登录“中国研究生招生信息网”(简称“研招网”)完成报名,网上报名期间,考生需如实填写个人信息、报考单位、报考专业、考试科目等内容,并按要求上传电子照片,照片需符合教育部规定的尺寸和格式要求,一般为蓝色或白色背景,免冠正面证件照,报名信息提交后,考生可随时登录系统修改,但生成报名号后部分关键信息(如报考单位、报考专业等)不可更改,因此考生在填写时需格外仔细,确保信息准确无误。
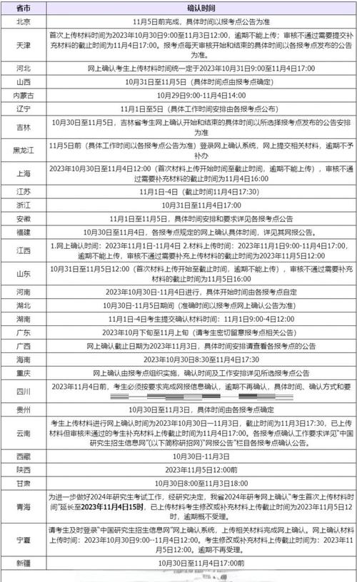
现场确认是在网上报名之后必须完成的环节,其目的是核实考生身份和报名信息,确认考生参加考试的具体地点,2025年考研现场确认时间由各省级教育招生考试机构自行确定,一般集中在2025年11月上旬,具体时间及地点需考生关注报考点发布的公告,考生需携带本人有效居民身份证、学历学位证书(应届本科毕业生持学生证)和网上报名编号,到指定的报考点进行现场确认,确认过程中,工作人员会核验考生身份信息,采集考生本人图像信息(用于制作准考证和存档),并核对网上报名提交的信息是否真实准确,考生需仔细核对报名信息表上的内容,确认无误后签字提交,如有错误需当场提出修改,未在规定时间内完成现场确认的考生,其报名信息无效,不能参加当年的考试。
除了报名时间,考生还需注意报名过程中的其他重要事项,报考点的选择需符合规定,应届本科毕业生原则上应选择就读学校所在地的报考点,往届生应选择工作或户口所在地的报考点,部分报考点对考生户籍或工作单位有额外要求,考生需提前了解清楚,报名费用需通过研招网网上支付系统缴纳,2025年考研报名费因地区和报考单位不同而有所差异,一般在120-200元之间,考生需在报名截止前完成缴费,否则报名无效,考生需密切关注研招网和报考单位发布的最新通知,及时了解报名政策的变化或补充要求,避免因信息遗漏导致报名失败。
为帮助考生更清晰地了解2025年考研报名的时间安排,以下表格汇总了关键时间节点及注意事项:

| 阶段 | 时间安排 | 注意事项 | |
|---|---|---|---|
| 网上预报名 | 2025年9月25日-9月28日 | 应届本科毕业生填写报名信息,生成报名号 | 与正式报名效力相同,可提前熟悉流程,减少正式报名错误 |
| 网上正式报名 | 2025年10月10日-10月31日 | 所有考生登录研招网填写并提交报名信息,缴纳报名费 | 每天开放时间为9:00-22:00,生成报名号后关键信息不可修改 |
| 现场确认 | 2025年11月上旬(具体时间由省级机构确定) | 核验身份信息、采集图像、确认报名信息 | 携带身份证、学历学位证书(学生证)、报名编号,逾期不予确认 |
在备考过程中,考生还需合理规划时间,确保报名工作与复习进度不冲突,网上报名阶段,建议考生提前准备好个人信息和相关证件的电子版,避免在报名高峰期因网络拥堵影响操作,现场确认阶段,考生需根据报考点要求提前到达,配合工作人员完成信息核验和图像采集,对于报名过程中遇到的疑问,可通过研招网客服电话、报考点咨询热线或报考单位研招办进行咨询,确保问题得到及时解决。
相关问答FAQs:
-
问:2025年考研网上报名时,发现报考单位或专业填写错误,能否修改?
答:网上报名期间,考生在未生成报名号之前可自行修改所有信息;生成报名号后,报考单位、报考专业、考试科目等关键信息不可修改,但其他非关键信息仍可登录系统修改,若发现关键信息错误,考生需重新报名并重新缴纳报名费,原报名信息无效。 -
问:往届生在2025年考研报名时,选择报考点有哪些注意事项?
答:往届生原则上应选择工作或户口所在地的报考点,部分省份要求往届生提供工作证明或居住证,具体要求需以省级教育招生考试机构及报考点公告为准,若选择就读学校所在地的报考点,需确认该报考点是否接收往届生,避免因不符合报考点条件导致报名失败。
(图片来源网络,侵删)
