首师大古代文学考博真题是备考过程中非常重要的参考资料,它不仅能够帮助考生了解学校的考试重点、题型分布和命题风格,还能为考生提供明确的复习方向,通过对历年真题的分析,可以发现首师大古代文学考博的命题特点主要体现在对基础知识的综合运用、学术前沿问题的关注以及研究能力的考查等方面,以下将从真题的整体特点、重点考查领域、备考策略等方面进行详细阐述。

首师大古代文学考博真题通常包含名词解释、简答题、论述题和写作题等几种题型,不同题型的分值和考查侧重点各有不同,名词解释部分主要考查考生对古代文学基本概念、重要作家作品、文学流派等的掌握程度,永明体”“古文运动”“临川四梦”等都是常见的考点,简答题则要求考生对某一文学现象、作家风格或作品主题进行简要分析,如“简述陶渊明诗歌的艺术特色”“比较李白与杜甫诗歌的浪漫主义与现实主义差异”等,论述题是考试的重头戏,通常要求考生结合具体的文学作品或文学史现象,展开深入的分析和论述,论述《红楼梦》的思想内涵与艺术成就”“分析宋代词坛婉约派与豪放派的形成原因及代表作家”等,写作题则可能要求考生就某一学术问题撰写小论文,考查考生的学术研究能力和文字表达能力。 来看,首师大古代文学考博真题覆盖了中国古代文学史的各个时期,先秦两汉魏晋南北朝文学、唐宋文学、元明清文学都是重点考查领域,先秦两汉文学部分,重点关注《诗经》《楚辞》的经典解读,诸子散文的文学价值,以及汉赋的发展脉络和代表作家,真题中可能会要求考生分析《诗经》的“赋比兴”手法,或者论述司马迁《史记》的文学成就,魏晋南北朝文学部分,建安风骨、正始之音、陶渊明诗歌、南北朝民歌等都是高频考点,考生需要掌握这一时期文学的时代特征和代表作品的艺术特色,唐宋文学是考查的重中之重,唐代诗歌的繁荣、宋词的兴起与发展、唐宋八大家的散文成就等都是命题的热点,真题中可能会要求考生论述杜甫诗歌的“诗史”特征,或者分析苏轼词的豪放风格及其在词史上的地位,元明清文学部分,元杂剧、明清小说、戏曲等是重点,西厢记》《牡丹亭》《三国演义》《水浒传》《红楼梦》等经典作品的思想内涵和艺术特色经常成为论述题的考查对象。
除了对文学史基础知识的考查,首师大古代文学考博真题还非常注重对学术前沿问题和研究方法的考查,近年来,随着古代文学研究领域的不断拓展,一些新的研究视角和方法,如文化研究、性别研究、接受美学、数字人文等,也逐渐出现在考博真题中,真题中可能会要求考生从文化研究的角度分析《红楼梦》中的饮食文化,或者运用接受美学的理论探讨某一古代作品的接受史,这要求考生在复习时不仅要掌握传统的文学史知识,还要关注学术动态,了解当前古代文学研究的热点问题和前沿成果。
针对首师大古代文学考博真题的命题特点,考生在备考时需要制定科学的复习计划,要夯实基础知识,系统梳理中国古代文学史的发展脉络,掌握各个时期的重要作家、作品和文学现象,建议考生以权威的文学史教材(如袁行霈主编《中国文学史》)为基础,结合具体的作品选读(如《中国古代文学作品选》)进行复习,做到点面结合,要关注学术前沿,广泛阅读学术期刊和专著,了解当前古代文学研究的热点问题和最新成果,可以通过阅读《文学遗产》《文艺研究》等核心期刊的论文,关注重要学者的研究动态,拓展自己的学术视野,要注重培养研究能力,学会运用文学理论和方法分析具体的文学作品和文学现象,可以通过撰写学术论文、参与学术讨论等方式,提高自己的学术写作和研究能力,要进行真题演练,通过做历年真题熟悉考试的题型和命题风格,查漏补缺,总结答题技巧。
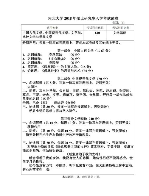
以下表格总结了首师大古代文学考博真题的主要题型及考查重点:

| 题型 | 分值占比 | 考查重点 |
|---|---|---|
| 名词解释 | 约20% | 重要作家、作品、文学流派、文学概念等基础知识 |
| 简答题 | 约30% | 文学现象、作家风格、作品主题的简要分析 |
| 论述题 | 约40% | 结合具体文学史现象或作品展开深入论述,考查综合分析和学术研究能力 |
| 写作题 | 约10% | 撰写小论文,考查学术研究能力和文字表达能力 |
在备考过程中,考生还需要注意以下几点:一是要注重对经典作品的细读,不能仅停留在对文学史知识的记忆层面,要深入理解作品的思想内涵和艺术特色;二是要学会构建自己的知识体系,将零散的文学史知识系统化、网络化,形成自己的知识框架;三是要关注首师大古代文学专业导师的研究方向,了解他们的学术观点和研究领域,以便在答题时更有针对性。
相关问答FAQs:
-
问:首师大古代文学考博真题中,哪个时期的文学考查比重最大?
答:从历年真题来看,唐宋文学和元明清文学的考查比重最大,尤其是唐宋诗歌、宋词以及明清小说、戏曲等内容,几乎每年都会出现在论述题或写作题中,考生在复习时应重点复习这两个时期的文学作品和文学现象,同时也要兼顾先秦两汉魏晋南北朝文学的基础知识。 -
问:如何提高首师大古代文学考博真题中论述题的答题能力?
答:提高论述题答题能力需要从三个方面入手:一是夯实基础知识,确保对文学史脉络和重要作品有准确的理解;二是关注学术前沿,阅读相关领域的高质量学术论文,学习分析问题的角度和方法;三是多加练习,针对常见的论述题题型,尝试撰写完整的答题提纲,并模拟考试环境进行写作,注重逻辑结构的清晰性和论证的充分性,答题时要注意结合具体的文学作品文本进行分析,避免空泛的理论阐述。
(图片来源网络,侵删)
