东南大学法学院考博简章旨在规范博士研究生招生工作,选拔具有创新潜力和学术素养的优秀人才,培养法学领域的高层次研究型人才,根据教育部及学校相关文件精神,结合法学院发展实际,现将2025年博士研究生招生简章主要内容说明如下。

招生计划与专业方向
2025年东南大学法学院博士研究生招生计划分为普通招考、申请考核制两种方式,总人数约25名(具体以教育部下达计划为准),招生专业包括法学一级学科(代码0301),下设五个研究方向:1.宪法学与行政法学;2.刑法学;3.民商法学;4.经济法学;5.国际法学,各方向招生名额将根据报考情况动态调整,重点向具有重大创新潜力或交叉学科背景的考生倾斜。
报考条件
- 基本要求:拥护中国共产党的领导,具有正确的政治方向,遵纪守法,品行端正;已获硕士学位的人员(应届硕士毕业生最迟须在入学前取得硕士学位);身体和心理健康状况符合国家和学校规定。
- 学术要求:考生需提供至少两封所报考学科领域教授的推荐信;近五年内以第一作者身份在CSSCI来源期刊或SSCI/SCI期刊上发表与报考方向相关的学术论文至少1篇,或出版专著1部,或主持省部级及以上科研项目1项。
- 外语水平:满足以下条件之一:CET-6≥425分;雅思≥6.0分;托福≥90分;或在英语国家获得硕士学位。
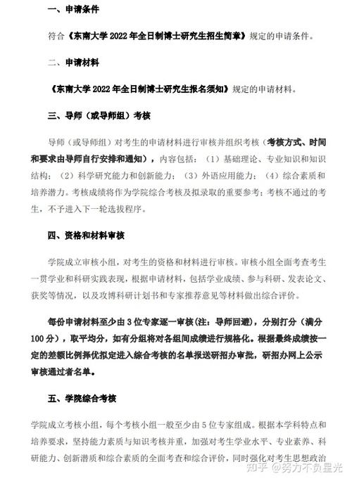
报名方式与流程
- 网上报名:考生须在2025年12月10日至2025年1月10日期间登录东南大学研究生招生网,填写《博士学位研究生网上报名信息表》,并上传相关材料扫描件(包括身份证、硕士学位证书、毕业证书、成绩单、科研成果证明、推荐信等)。
- 材料审核:学院成立材料审核小组,对考生的学术背景、科研成果、研究计划等进行综合评估,确定进入考核环节的考生名单(预计于2025年2月中旬公布)。
- 综合考核:包括笔试和面试两部分,笔试重点考察专业基础知识和研究能力(满分100分);面试主要考察科研潜力、创新思维及综合素质(满分100分),总成绩=笔试成绩×50%+面试成绩×50%,合格线为60分。
考试科目与内容
- 专业课笔试:分方向命题,宪法学与行政法学方向考察宪法基础理论与行政法前沿问题;刑法学方向考察刑法基本原理与刑事政策研究;民商法学方向考察民法总论与商法专题;经济法学方向考察经济法理论与市场规制法;国际法学方向考察国际公法与国际贸易法。
- 外语水平测试:采用笔试形式,考察英语阅读理解、翻译及写作能力,不计入总成绩,但作为录取重要参考。
- 研究计划评审:考生需提交8000字左右的博士研究计划,内容需包括研究背景、文献综述、研究方法、创新点及预期成果。
录取与培养
- 录取原则:根据招生计划,按照考生总成绩排名择优录取,总成绩相同者优先录取科研成果突出者,拟录取名单经学校审核后公示,公示期不少于10个工作日。
- 培养方式:全日制博士研究生学制为4年,最长学习年限不超过6年,实行导师负责制与导师组指导相结合的培养模式,鼓励跨学科、跨院校合作研究。
- 奖助体系:包括国家奖学金(30000元/年)、学业奖学金(12000-18000元/年)、助研津贴(不少于1500元/月)及“东南法学”学术创新基金等,支持学生开展高水平研究。
时间安排(2025年度)
| 时间节点 | |
|---|---|
| 12.10-1.10 | 网上报名及材料提交 |
| 2月中旬 | 材料审核结果公布 |
| 3月上旬 | 综合考核(笔试+面试) |
| 4月上旬 | 拟录取名单公示 |
| 9月初 | 新生入学报到 |
其他事项
- 考生须保证所提交材料真实准确,如有弄虚作假,一经查实将取消报考或录取资格。
- 招生过程中若遇政策调整,按教育部及学校最新规定执行。
- 联系方式:南京市江宁区东南大学法学院(邮编211189),咨询电话:025-52090950,邮箱:law@seu.edu.cn,官网:http://law.seu.edu.cn。
相关问答FAQs
Q1:没有CSSCI论文,但有其他高水平成果(如核心期刊论文、专利等)是否符合报考条件?
A:对于未发表CSSCI论文的考生,可提供其他能证明学术能力的材料,如北大核心期刊论文、省部级以上获奖证书、已受理的发明专利等,由学院材料审核小组综合评估其学术水平是否达到报考要求。
Q2:跨专业考生报考时是否需要额外加试?
A:跨专业考生(如非法学专业背景报考法学博士)在综合考核环节需加试两门本专业硕士核心课程(笔试),加试成绩不计入总成绩,但不及格者不予录取,加试科目在面试前由学院单独通知。

