广东工业大学作为广东省重点建设的省属重点大学,其化工学科在华南地区具有较强的影响力,考研化工专业一直是不少学子的热门选择,广东工业大学的化工学科依托材料与能源学院,拥有较为完善的科研平台和师资力量,研究方向紧密结合区域产业需求,尤其在精细化工、能源化工、高分子材料等领域形成了特色优势。

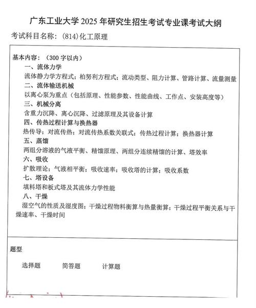
在考研备考阶段,考生首先需要明确广东工业大学化工专业的考试科目,通常情况下,学硕初试科目包括思想政治理论、英语一、数学二以及化工原理或物理化学(具体以当年招生简章为准),专硕则可能考英语二、数学二及专业课,化工原理是化工专业的核心基础课,涉及流体流动、传热、传质分离、反应工程等模块,知识点多且计算量大,需要考生通过大量练习巩固,物理化学则侧重热力学、动力学、电化学等内容,对理论理解和推导能力要求较高,考生应根据自身基础和报考方向(学硕/专硕)合理规划复习重点,例如数学基础薄弱的考生需尽早开始高数和线代的复习,专业课则要结合教材和历年真题梳理知识框架。
广东工业大学化工专业的复试环节通常包括专业笔试、综合面试和英语口语测试,专业笔试内容会更深入,可能涉及化工专业的前沿领域或特定研究方向的知识,如催化原理、化工热力学进展等,考生需关注学院官网发布的复试大纲,综合面试则注重考察考生的专业素养、科研潜力以及逻辑表达能力,部分考生可能会被问到本科阶段的实验经历、毕业设计或参与过的科研项目,因此提前准备一份简洁的自我介绍,并熟悉本科核心课程的重点内容尤为重要,英语口语测试一般包括自我介绍、日常对话或专业英语问答,考生需积累化工领域的专业词汇,能够简单描述实验原理或研究方向。
在备考资源方面,广东工业大学化工专业的考生可以参考以下资料:教材方面,《化工原理》(天津大学版)、《物理化学》(傅献彩版)是经典教材,建议结合配套辅导书进行学习;真题资源可通过考研论坛、学长学姐或培训机构获取,研究近5年真题能把握命题规律和重点;学院导师的研究方向可通过官网查询,了解导师的研究领域有助于在复试中展现针对性,同时也能为后续研究生阶段选择方向提供参考,考生还可以加入考研交流群,与同专业考生分享复习经验,互相督促,但要注意辨别信息真伪,避免浪费时间。
广东工业大学化工学科的优势在于其产学研结合紧密,与广东省内多家化工企业、科研院所建立了合作关系,为学生提供了丰富的实习和科研机会,在新能源材料、绿色化工等领域,学院承担了多项国家级和省部级课题,研究生可以参与实际项目,提升实践能力,学校地处广州,地处粤港澳大湾区核心地带,化工产业发达,就业资源丰富,毕业生可在化工、能源、材料、环保等领域从事研发、生产管理、技术等工作,部分优秀学生还可继续攻读博士学位或出国深造。

对于跨专业考生而言,需要额外补充化工专业的基础知识,建议先通过通识类教材建立整体认知,再逐步深入专业课程,可提前学习化工软件(如Aspen Plus、ChemCAD)或实验技能,增强竞争力,对于二战考生,则要总结经验教训,调整复习策略,避免盲目刷题,注重查漏补缺,尤其是薄弱环节的强化。
在时间规划上,建议考生从3月开始基础复习,6-9月强化知识点并开始真题练习,10-12月进行模拟考试和查漏补缺,政治科目可从暑假开始,英语要坚持背单词和做阅读,数学和专业课则需要贯穿始终,每天保证3-4小时的学习时间,考前1个月要调整作息,适应考试时间,保持良好的心态。
相关问答FAQs
-
问:广东工业大学化工专业考研对本科院校有歧视吗?
答:广东工业大学作为一所注重实力的省属重点大学,考研复试更看重考生的专业基础、综合素质和科研潜力,而非本科院校背景,只要初试成绩达标,复试表现良好,跨专业或本科院校一般的考生同样有机会被录取,建议考生在复试中充分展示自己的专业能力和学习热情,例如通过清晰的专业课回答、有亮点的科研项目经历等打动评委。
(图片来源网络,侵删) -
问:化工专业考研是选择学硕还是专硕更好?
答:学硕和专硕的选择主要取决于个人职业规划,学硕侧重学术研究,通常学制3年,毕业后可攻读博士或从事研发工作,适合有科研兴趣的考生;专硕更注重实践应用,学制一般2-3年,实习机会较多,适合计划进入企业从事技术、管理工作的考生,广东工业大学化工专硕与行业联系紧密,实习资源丰富,考生可根据自身兴趣和职业目标选择,同时关注两者的考试科目差异(如英语一/二、数学难度等)进行针对性备考。
